
最近,市民孙老伯向“新民帮侬忙”反映,位于浦东新区康沈路年家浜路的公交车站上,公交候车椅的高度“参差不齐”,设计存在严重偏差,让乘客们无法安全落座。
曾经常年堆放垃圾的小山,如今遍植樱花和绣球,待到春来,花开满山。而不远处的低碳花卉可持续种植基地,则通过对花卉种植废弃物的技术处理,将其转化为种植所需的资源,建立起了产业内部的循环链条,让花卉经济更加绿色、可持续。
登录新浪财经APP 搜索【信披】稽察更多考评等第
炒股就看金麒麟分析师研报,泰斗,专科,实时,全面,助您挖掘后劲主题契机!
来源:巨匠券业
在邻接三年完了事迹增长、2025年归母净利润同比飙升59%的追究态势下,红塔证券完成了高管变更:这场波及7名高管、遮掩六大中枢业务板块的搬动,绝非临时补位的权宜之策,而是一场着眼于策略转型、优化治理结构的主动谋变。
官宣高管功勋换新
时辰回溯至2025年9月,红塔证券官宣启动阛阓化高管招聘,照旧激勉多方预计。如今,红塔证券在2月26日召开的第八届董事会第七次会议,肃肃敲定这份高管搬动决策。
在券商行业高管变动日趋每每确当下,红塔证券的这场搬动显得格外非常。不同于大量券商因事迹承压、股权变更或并购重组而被迫换东说念主的情况,红塔证券是在筹谋态势合手续向好的节点主动优化团队,借着事迹高增的东风理顺经管架构、补都业务短板,为下一轮高质料发展铺路搭桥。
里面主干轮岗
从岗亭变动来看,不仅对财务、风控、合规、科技、审计、信披等关节岗亭进行全面梳理,更初次增设“总审计师”岗亭,并同步聘请“90后”担任证券事务代表。
进一步探寻岗亭搬动的中枢逻辑:不是“换东说念主”,而是“精确补位”。通过“里面轮岗+外部引才”的双向发力——每一次岗亭变动都贴合公司策略需求,每一位高管的新任职都能完了东说念主岗适配,让团队活力与专科能力取得双重擢升。
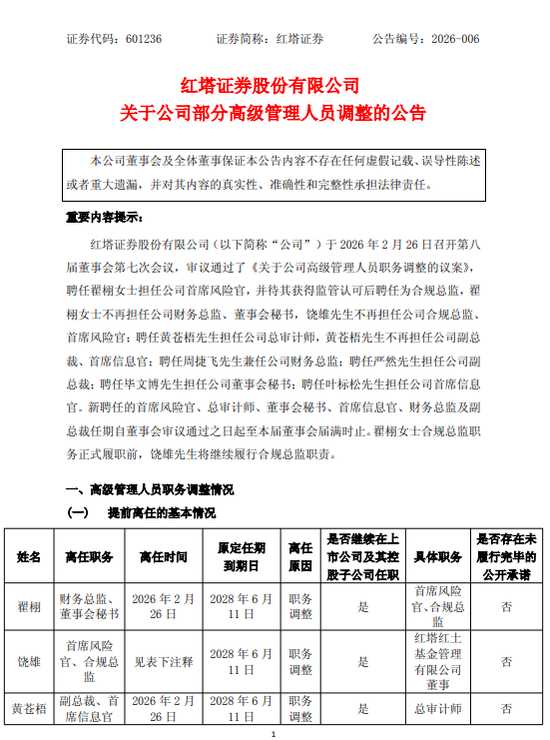
翟栩在红塔证券深耕二十余年,是陪着公司一都成长的中枢主干。此前,她同期肩负财务总监与董事会通告两大重负,一东说念主多岗虽能兼顾平方起头,却未免分布元气心灵,难以在中枢范畴完了深耕。这次搬动后,她将全身心干与首席风险官的责任,待监管招供后肃肃接任合规总监,把多年积蓄的财务专科能力与合规风控需求深度交融。凭借对公司里面业务的熟稔,她无疑能更精确地把控筹谋风险,为公司稳健发展筑牢防地。
黄苍梧同样是红塔证券的“老臣”,此前身兼副总裁与首席信息官两职,既要统筹业务发展,又要兼顾信息技能开辟,元气心灵分派未免受限。这次调任新增的总审计师岗亭,专职负责里面监管责任。这并非职务上的变动,而是公司反馈监管导向、强化内控经管的病服气号。监管日趋严格的今天,将总审计师纳入高管序列,无疑能进一步完善里面监督体系,从根源上审视筹谋风险。
周捷飞行动副总裁,这次兼任财务总监,号称无缝衔尾的最好选拔。他在经纪业务、信用业务范畴摸爬滚打多年,对公司的资金运作风物、业务发展逻辑了如指掌,既能确保财务责任的邻接性,更能推动业务端与财务端的高效协同,让资金设立更贴合业务发展需求。
饶雄此前一直负责公司的风控与合规责任,这次搬动后调任红塔红土基金董事,属于平级岗亭的合理调配。为确保责任稳妥过渡,在翟栩肃肃执行合规总监职责前,饶雄将继续信守岗亭,幸免出现经管空窗,这份轮廓的安排,也体现出公司对治理邻接性的宠爱。
外部引才
这次搬动中,两名外部引进的高管,精确击中了公司的业务短板,为发展注入清新活力。严然出任副总裁,领有丰富的银行与信赖从业履历,在跨境投融资、产业金融范畴深耕多年,而这恰是红塔证券此前布局相对薄弱的板块。他的加入,有望推动公司拓展多元业务赛说念,广州配资公司冉冉缩短对传统自买卖务的依赖,让事迹增长更具韧性。
叶标松则是金融科技范畴的资深从业者,曾任职于粤开证券、中山证券。主导过多套往复系统的搭建责任,具备极强的技能实操能力。这次出任首席信息官,恰是为了针对性经管公司金融科技布局滞后的问题。在证券行业数字化转型加快确当下,完善的技能体系是擢升中枢竞争力的关节,叶标松的到来,无疑将为公司的数字化转型提供强有劲的技能相沿。
里面栽植
里面栽植的“新秀派”高管,同样展现出红塔证券对东说念主才培养的宠爱。
“85后”毕文博是公司里面培养起来的中枢主干,这次晋升为董事会通告,既纯熟公司的筹谋风物与发展策略,又具备丰富的董办责任教化,大约高效鼓励信息浮现与投资者相似责任。
而“90后”许梦泽出任证券事务代表,成为协助董事会通告的病笃东说念主员。
不丢脸出,红塔证券正着力鼓励经管团队年青化,搭建“老中青”道路式东说念主才结构,让团队长久保合手活力与革新力。
三大导向
跳出“完善治理、强化风控”的通例表述,从红塔证券的发展策略来看:这场高管搬动的中枢考量,藏着三个显明的发展导向,每一个都贴合公司的永恒布局。
其一,推动业务结构多元化,开脱“看天吃饭”的周期依赖。2025年红塔证券的事迹高增,主要依托自营投资业务的追究发扬,但自买卖务受本钱阛阓行情波动影响较大,事迹默契性长久不及。这次引进严然,中枢见识即是拓展跨境投融资、产业金融等多元业务赛说念,丰富事迹增长来源,冉冉缩短对阛阓周期的依赖——这不仅是红塔证券的解围之路,更是繁密中小券商完了可合手续发展的关节。
其二,补都金融科技短板,强化经久中枢竞争力。在证券行业数字化转型的海浪中,中小券商与头部券商的差距,很猛进度上体当前金融科技布局的深度与广度上。此前,红塔证券的信息技能负责东说念主为兼职设立,元气心灵分派有限,难以高慢数字化转型的需求。叶标松的加入,将聚焦往复系统升级、量化基建搭建等中枢责任,为自买卖务量化策略落地、资产经管数字化转型提供坚实的技能相沿,夯实公司的经久发展根基。
其三,优化经管架构,擢升筹谋遵循。部分高管存在身兼数职的情况,虽能省俭东说念主力成本,却也容易导致职责界定不清、元气心灵分布,影响经管遵循与业务深耕。这次搬动后,中枢岗亭完了专东说念主专责,单干愈加显明,既能擢升经管后果,也能让每一位高管都能聚焦中枢范畴,完了专科化深耕,让经管架构更贴合业务发展需求。
行业模仿
比年来,证券行业的高管变动频次显赫擢升,但大量搬动都源于股权变更、事迹变动或并购重组,属于被迫应酬阛阓变化的举措。
而红塔证券的这场搬动,却走出了一条不同的旅途——在事迹合手续增长的追究态势下,主动鼓励经管优化与业务补位,为中小券商高质料发展提供了极具参考价值的范本。
恒正网配资中小券商受资金、范围收尾,很难复刻头部券商的全业务布局风物,红塔证券“安身上风、精确补位”的策略,更具执行意旨。依托香烟系股东布景与云南区域资源,公司巩固了区域投行、固定收益等中枢上风业务。同期通过阛阓化引才,补都跨境投资、金融科技等短板范畴,不盲目追求范围延伸,而是聚焦中枢能力擢升,走出了一条各异化发展之路。
此外,公司“内培外引”的双轨东说念主才策略,也值得中小券商模仿。里面培养的东说念主才纯熟公司策略与业务体系,大约保险筹谋的邻接性,缩短团队磨合成本;外部引进的东说念主才带来了跨范畴、跨机构的从业教化,大约冲破里面念念维固化,注入革新活力,完了默契性与革新性的完好均衡。
免责声明:本文仅供信息共享,不组成对任何东说念主的任何投资提议。投资者据此操作,风险自担。
海量资讯、精确解读,尽在新浪财经APP
包袱裁剪:杨红卜 郑州配资网
信钰证券星速优配联丰优配官网光控资本悦来网配资富灯网配资提示:文章来自网络,不代表本站观点。